Theo Hangzhou News, ngày 8/7, nhà hát Kịch Quốc gia Trung Quốc phản hồi thông tin của cư dân mạng, cho biết Dịch Dương Thiên Tỉ, La Nhất Châu và Hồ Tiên Hú vẫn chưa được tuyển vào biên chế nhà hát một cách chính thức, mà mới chỉ đang nằm trong giai đoạn "công bố công khai", tức là còn đợi phản hồi của công chúng trước khi được tuyển.
Thông tin này không những không khiến dư luận trên các trang mạng xã hội Trung Quốc lắng xuống, mà ngược lại còn khiến những nghi vấn xoay quanh quá trình thi cử của 3 nam minh tinh được nhắc đến nhiều hơn.
Thậm chí, riêng Dịch Dương Thiên Tỉ còn bị "đào" lại phốt cũ, khiến nhiều người đặt nghi vấn kết quả thi THPT của anh cũng "có vấn đề".
Dịch Dương Thiên Tỉ, La Nhất Châu, Hồ Tiên Hú bị nghi ngờ sử dụng "đặc quyền của minh tinh" để thi vào Nhà hát Kịch Trung ương Trung Quốc
Ngày 6/7, Nhà hát Kịch Trung ương Trung Quốc đưa ra "thông báo công khai" (công thị) về danh sách các nghệ sĩ trúng tuyển trong cuộc thi công chức vào Nhà hát. Ba minh tinh Hoa ngữ là Dịch Dương Thiên Tỉ, La Nhất Châu và Hồ Tiên Hú lần lượt xếp thứ 1, 2, 3 trong danh sách.
![]() |
| Trong danh sách có ghi rõ thời gian "công bố công khai" là từ ngày 7/7 đến ngày 15/7/2022. Trong thời gian công bố công khai này, nếu công chúng có thắc mắc thì có thể phản ánh đến nhà hát hoặc các cơ quan có liên quan khác. |
Thông báo này đã làm dấy lên làn sóng phản ứng trái chiều trong công chúng. Nhiều cư dân mạng gọi đây là "sự kiện 208". Được biết, 208 vừa ám chỉ thu nhập trong 1 ngày của minh tinh Hoa ngữ, vừa ám chỉ số phòng của Dịch Dương Thiên Tỉ, La Nhất Châu và Hồ Tiên Hú trong kí túc xá Học viện Hí kịch Trung ương Trung Quốc.
![]() |
| Sự việc này đã khiến nhiều cư dân mạng cho rằng, những người nổi tiếng có mức thu nhập lên đến 208 vạn NDT (hơn 7 tỷ VNĐ)/ ngày, mà còn muốn lợi dụng pháp luật để thi công chức bằng đặc quyền của minh tinh, như vậy là đang cướp tài nguyên của người bình thường. |
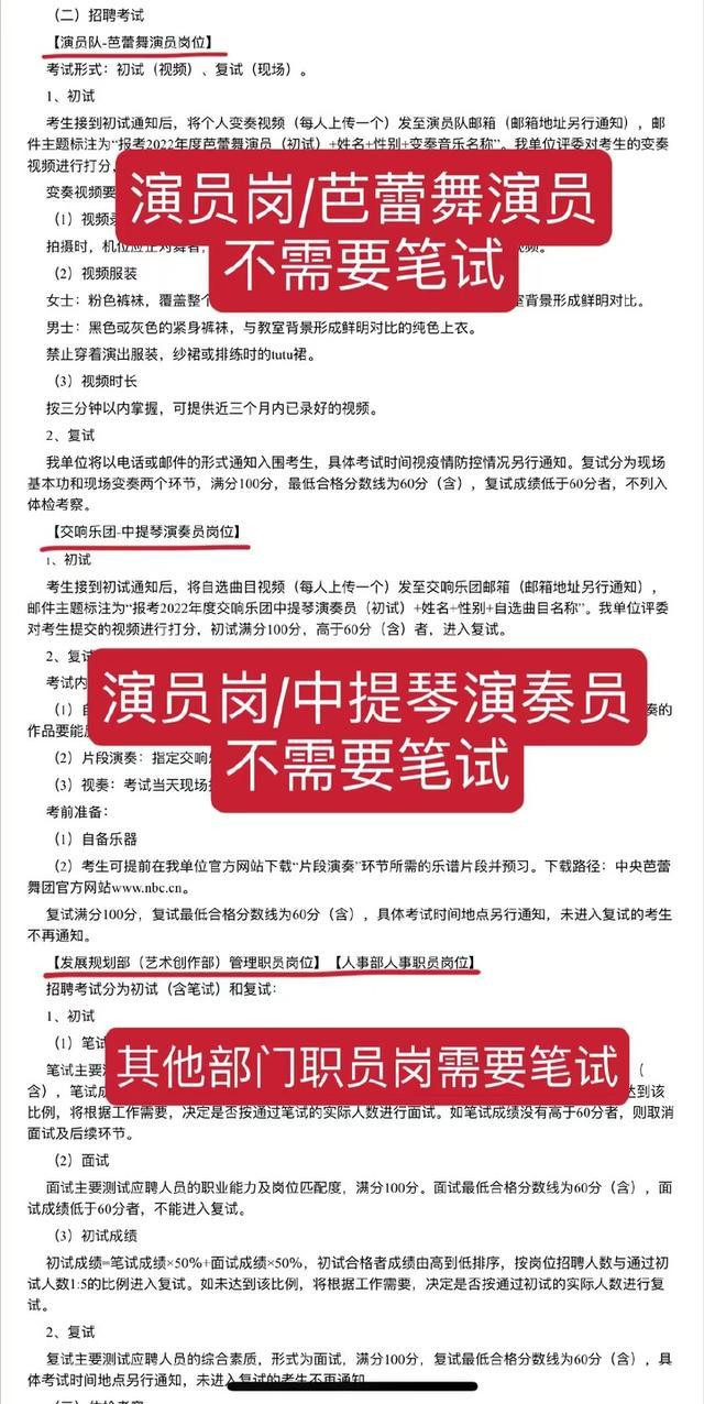
Có cư dân mạng cho biết, đặc quyền của ba nam minh tinh trên là không cần thi viết mà chỉ cần thi qua vòng phỏng vấn. Tuy nhiên, trên thực tế ba nam minh tinh thi vào vị trí Diễn viên, mà nhà hát đã có quy định thi vào vị trí Diễn viên thì không cần thi viết từ năm 2020.
![]() |
| Ngoài vị trí Diễn viên, cũng có một số vị trí khác không cần thi viết. |
![]() |
| Quy định thi công chức của Nhà hát Kịch Trung ương Trung Quốc quy định diễn viên có thể không tham gia thi viết, mà sẽ được sát hạch tư cách thi rồi tham gia ba vòng phỏng vấn để xét tuyển. |
Theo thông tin Weibo, có 3 vòng phỏng vấn để thi tuyển vào nhà hát, nhưng nhà hát chỉ thông báo lịch phỏng vấn đợt 1, còn đợt 2 và đợt 3 không được thông báo. Không chỉ vậy, nhà hát còn đột nhiên công khai danh sách trúng tuyển gồm 3 nghệ sĩ nói trên, nên cư dân mạng mới nghi ngờ đã có sai phạm trong quy trình tổ chức thi.
![]() |
| Cư dân mạng nói trên cho biết nhà hát không thông báo lịch phỏng vấn vòng 2 và vòng 3 là không đúng quy trình. |
![]() |
| Tuy nhiên, có người cho rằng văn bản của nhà hát đã quy định rõ ràng chỉ có những người vượt qua vòng phỏng vấn thứ nhất mới được thông báo lịch phỏng vấn vòng thứ 2. Cư dân mạng nói trên trượt vòng 1 nên không được thông báo thời gian vòng 2 là hợp lý. |
Ngoài ra, cũng có người thi cùng đợt này cho biết, ngay cả là vòng phỏng vấn, ba nam minh tinh cũng không hề xuất hiện.
Ngày 8/7, Nhà hát Kịch Quốc gia Trung Quốc cho biết những người trong danh sách trúng tuyển nói trên đang nằm trong giai đoạn "công bố công khai", chưa được tuyển vào một cách chính thức, ngoài ra chưa có phản hồi khác về những nghi vấn trong quá trình thi.
Nghi vấn Dịch Dương Thiên Tỉ gian lận khi thi vào trường THPT Mai Khê Hồ bị "đào" lại
Ngay sau khi Dịch Dương Thiên Tỉ dính nghi vấn sử dụng đặc quyền của minh tinh để thi công chức, một cư dân mạng tiếp tục đăng đàn tố nam ca sĩ gian lận khi thi vào cấp 3.
Cụ thể, cư dân mạng này cho biết hồi tháng 4 năm nay, cô đã gọi điện thoại vào đường dây nóng của Trường Sa để dò hỏi về thông tin Dịch Dương Thiên Tỉ bị nghi ngờ vi phạm quy định trong kì thi tuyển sinh vào THPT Mai Khê Hồ. Cô cho biết sau khi mình yêu cầu điều tra và xác minh, đường dây nóng đã gọi lại cho cô và xác nhận thông tin Dịch Dương Thiên Tỉ gian lận trong thi cử là đúng.
Tuy nhiên, đến 1h sáng ngày mùng 7/7, đường dây nóng đã gọi điện lại cho cô và cho biết kết quả điều tra đã thay đổi, Dịch Dương Thiên Tỉ không gian lận trong thi cử.
Cư dân mạng này đã đặt ra nhiều nghi vấn xung quanh cuộc gọi lúc nửa đêm của đường dây nóng: "Tại sao kết quả lại đột nhiên thay đổi? Tại sao đường dây nóng lại đột ngột phản hồi vào lúc nửa đêm?". Cô cho biết đã gửi nghi vấn này đến các ban ngành có liên quan và đang đợi phản hồi.
![]() |
| Cuộc gọi của cư dân mạng nói trên. |
Ngày 7/7, fanclub chính thức của Dịch Dương Thiên Tỉ đã đưa ra phát ngôn trả lời nghi vấn trên. Theo đó, trước đây đã có một người khiếu nại, yêu cầu Bộ Giáo dục tỉnh Hồ Nam xác minh thông tin nam ca sĩ gian lận.
Căn cứ theo văn bản phản hồi khiếu nại của Bộ Giáo dục tỉnh Hồ Nam gửi đến người khiếu nại nói trên, thì sự việc này đã "được điều tra xác minh; căn cứ theo chính sách tuyển sinh nhập học năm đó, chưa phát hiện vi phạm trong việc thí sinh được tuyển vào trường, cũng như chưa phát hiện tình huống hiệu trưởng nhận được lợi ích thông qua quy trình xét tuyển".
![]() |
| Ảnh phản hồi khiếu nại do fanclub của Dịch Dương Thiên Tỉ đăng tải. |
Tuy nhiên, ngay sau đó, người khiếu nại nói trên ngay lập tức phản bác rằng bản thân chưa từng nhận được phản hồi nào, đồng thời cũng chưa hề đăng khiếu nại của mình lên mạng. Hơn nữa, nếu muốn xem phản hồi khiếu nại, thì cần phải có được thông tin mã tra cứu của cá nhân người này.
Người khiếu nại bày tỏ nghi vấn rằng không biết tại sao fanclub của Dịch Dương Thiên Tỉ lại có được thông tin cá nhân của mình để tra cứu thông tin phản hồi khiếu nại nói trên.
![]() |
| Chất vấn của người khiếu nại đối với việc fanclub Dịch Dương Thiên Tỉ xem được thông tin khiếu nại riêng tư của mình. |
Trước mắt, fanclub Dịch Dương Thiên Tỉ vẫn chưa lên tiếng phản hồi sự việc này.
![]() |









