Trong những năm gần đây, Trung Quốc thí điểm cải cách kỳ thi Đại học ở một số địa phương. Trước cải cách, thí sinh lựa chọn thi Đại học theo hai khối Khoa học Tự nhiên (Vật lí, Hóa học, Sinh học) và Khoa học Xã hội (Chính trị, Lịch sử, Địa lí). Theo hình thức mới, thí sinh thi 3 môn Toán, Văn, Ngoại ngữ bắt buộc và chọn 3 trong 6 môn thuộc Khoa học Tự nhiên và Khoa học Xã hội.
![]() |
| Cứ đến tháng 6 hằng năm, ở Trung Quốc lại diễn ra kỳ thi cao khảo. Nguồn: Internet |
Năm nay, Trung Quốc có 7 đề thi Văn chính. Đề thi Ngữ văn toàn quốc cũng như các tỉnh thường lấy những đề tài liên quan đến hiện trạng xã hội, tình yêu đất nước, con người và ý nghĩa tốt đẹp về cuộc sống.
Nếu như đề thi ĐH Trung Quốc mọi năm leo thẳng lên No.1 Hot Search Weibo vì độ hóc búa cũng như độ sáng tạo của người ra đề thì năm nay đề thi ĐH môn Ngữ văn lại tiếp tục “thống lĩnh” thị trường Hot Search vì… dễ thở hơn.
![]() |
| Đề thi Văn chiếm lĩnh Top 1 mạng xã hội Weibo Trung Quốc. Nguồn: Weibo |
7 đề thi Văn năm nay đều thuần nghị luận xã hội, tất nhiên, số đông netizen cho rằng đề thi vẫn có độ phức tạp nhất định, vẫn khuyến khích thí sinh sáng tạo, đào sâu suy nghĩ, nêu quan điểm cá nhân rõ ràng.
Một vài đề cụ thể như sau (yêu cầu của các đề nhìn chung đều là nêu suy nghĩ của bản thân, viết ít nhất 800 chữ):
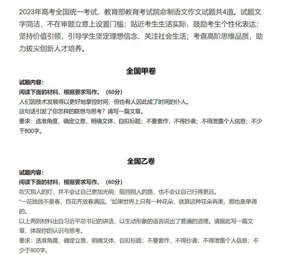
(Đề A: Toàn quốc) “Con người dựa vào sự phát triển của công nghệ có thể kiểm soát thời gian tốt hơn, nhưng cũng có một số người vì thế mà đã trở thành nô lệ của thời gian".
(Đề B: Toàn quốc) “Tắt đèn của người khác không làm bạn trở nên sáng hơn, cản đường của người khác cũng không khiến bản thân mình có thể tiến xa hơn". "Một đoá hoa nở không làm nên mùa Xuân, trăm hoa đua nở thì Xuân đầy vườn. Nếu trên thế giới này chỉ có một loại hoa, dù cho đoá hoa đó có thật đẹp, cũng chỉ là đơn điệu thôi". Hai câu trên trích từ trong bài phát biểu của Tổng bí thư Tập Cận Bình".
![]() |
| Đề thi Toàn quốc A và B. Nguồn: Weibo |
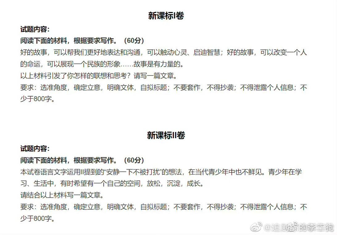
(Đề 1: Chương trình mới) "Một câu chuyện hay có thể giúp chúng ta diễn đạt và giao tiếp tốt hơn, nó có thể chạm đến trái tim và mở rộng tri thức của chúng ta. Câu chuyện hay có thể thay đổi số phận của một cá nhân, tạo nên hình ảnh cho một dân tộc… Các câu chuyện đều mang sức mạnh".
(Đề 2: Chương trình mới) "Tư tưởng "Yên tĩnh một chút, đừng làm phiền" được đề cập trong phần vận dụng II của đề thi, đây cũng không phải là điều hiếm gặp đối với thanh thiếu niên hiện đại. Trong quá trình học tập và cuộc sống, thanh thiếu niên đôi khi hy vọng có một không gian riêng của mình để thư giãn, lắng đọng và trưởng thành".
![]() |
| Đề thi Chương trình mới. Nguồn: weibo |
Các đề thi đã lập tức thu hút nhiều sự quan tâm của cộng đồng mạng. Hầu hết cư dân mạng đều nói rằng đề thi năm nay dễ hơn so với những năm trước.
- Đề A toàn quốc năm nay không khó bằng đề năm ngoái nhỉ?
- Đề dễ hơn năm ngoái, nhưng vẫn hay và thấm.
- Thực sự rất thích đề văn kiểu thế này, giáo viên sẽ thấy được tầm nhìn, tư duy của học sinh mà đề không bị quá gò bó, đánh giá được đúng năng lực của thí sinh.
![]() |




